冬の季節が到来し、兵庫北部での雪の影響が懸念されています。特に国道483号では冬用タイヤ規制の実施が発表され、多くのドライバーは安全運転を心掛ける必要があります。この規制により、雪道での事故防止につながることを期待しています。皆さんも運転の際は十分に注意してください。
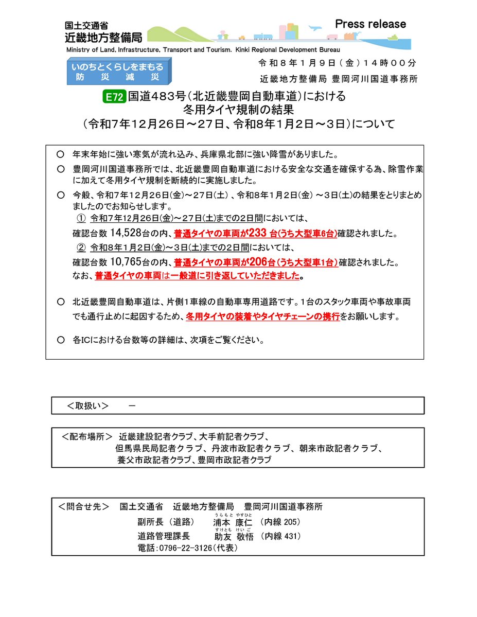
国土交通省・近畿地方整備局は、兵庫県北部に大雪注意報が出ていることを受け、きょう=7日午後5時半から、国道483号・北近畿豊岡自動車道で冬用タイヤ規制を行うと発表しました。
規制の対象となるのは、豊岡出石インターチェンジから春日インターチェンジまでの区間です。この区間では、冬用タイヤを装着していない車両は通行できなくなります。
また、規制にあわせて、但馬空港インターチェンジと日高北インターチェンジでは、入口が閉鎖されます。ただし、両インターチェンジとも出口は利用可能となっています。
近畿地方整備局では、今後の降雪状況によっては、規制の区間や時間を変更する可能性があるとしていて、最新の道路情報を確認するよう呼びかけています。
ドライバーに対しては、冬用タイヤやタイヤチェーンの早めの装着、そして不要不急の外出を控えるなど、安全運転への協力を強く求めています。
国土交通省・近畿地方整備局は、兵庫県北部に大雪注意報が出ていることを受け、きょう=7日午後5時半から、国道483号・北近畿豊岡自動車道で冬用タイヤ規制を行うと発表しました。
規制の対象となるのは、豊岡出石インターチェンジから春日インターチェンジまでの区間です。この区間では、冬用タイヤを装着していない車両は通行できなくなります。
また、規制にあわせて、但馬空港インターチェンジと日高北インターチェンジでは、入口が閉鎖されます。ただし、両インターチェンジとも出口は利用可能となっています。
近畿地方整備局では、今後の降雪状況によっては、規制の区間や時間を変更する可能性があるとしていて、最新の道路情報を確認するよう呼びかけています。
ドライバーに対しては、冬用タイヤやタイヤチェーンの早めの装着、そして不要不急の外出を控えるなど、安全運転への協力を強く求めています。
<関連する記事>
| 国道483号で冬用タイヤ規制へ 兵庫北部に大雪注意報発表 北近畿豊岡道・豊岡出石IC~春日ICで 規制は7日夕方5時半に開始予定(関西テレビ) - Yahoo!ニュース (出典:Yahoo!ニュース) |
| 国道483号で冬用タイヤ規制へ 兵庫北部に大雪注意報発表 北近畿豊岡道・豊岡出石IC~春日ICで 規制は7日夕方5時半に開始予定 …国土交通省・近畿地方整備局は、兵庫県北部に大雪注意報が出ていることを受け、きょう=7日午後5時半から、国道483号・北近畿豊岡自動車道で冬用タイヤ規… (出典:関西テレビ) |
<関連する動画>
<ツイッターの反応>
(出典 @Fxxo8sFleWZreyq)
関西さん
@Fxxo8sFleWZreyq国道483号で冬用タイヤ規制へ 兵庫北部に大雪注意報発表 北近畿豊岡道・豊岡出石IC~春日ICで 規制は7日夕方5時半に開始予定(関西テレビ) #Yahooニュース news.yahoo.co.jp/articles/40b60…






コメントする