パナソニックホールディングスはグループの構造改革の一環で、1万人規模の人員削減を行う方針を明らかにしました。
発表によりますと構造改革の一環で、グループ各社の営業や管理部門を中心に早期退職を募集するなどして1万人規模の人員削減を行うとしています。
国内で5000人、海外で5000人規模を想定し、主に今年度に行うとしています。
また、収益の改善が見込めない赤字事業の撤退や拠点の統廃合を進める方針です。
大規模な人員削減は2001年に当時の松下電器産業がグループ全体で初めて赤字となった際、1万3000人規模の早期退職を実施したほか、2011年にも三洋電機の子会社化に伴っておよそ4万人を削減しています。
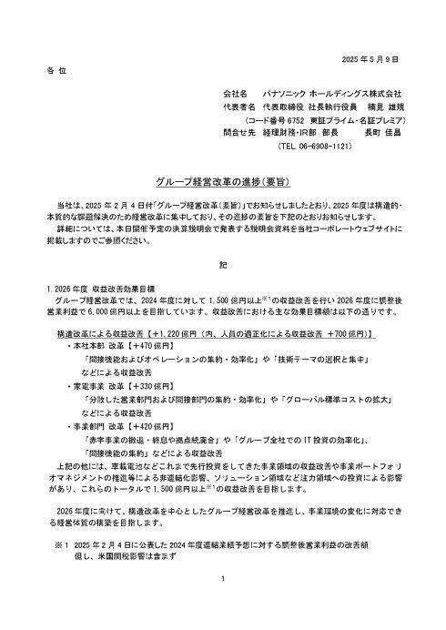
パナソニックホールディングスをめぐっては、AI=人工知能などを活用した法人向けのサービス事業に注力するため、今年度から収益性の低い事業を中心にグループの構造改革に乗り出していました。
具体的にはテレビ事業の売却や撤退などを検討するほか、家電や空調、照明を手がける傘下の事業会社「パナソニック」を複数の事業会社に分割することや、グループ内で分散している家電事業について開発、製造、販売の体制を大幅に見直すことなどを明らかにしています。
あわせて、会社が発表した今年度の業績予想は
▽売り上げが前の年度より7%余り減少し、7兆8000億円
▽最終的な利益は15%余り減少し、3100億円にとどまり
一連の人員削減などに伴う費用として、1300億円の損失を計上する見通しも示しました。
<関連する記事>
<関連する画像>
<関連する動画>
<ツイッターの反応>
(出典 @goodmoon1968)
goodmoon
@goodmoon1968雪崩が起きそう パナソニックHD 国内外1万人削減へ グループ構造改革の一環で | NHK www3.nhk.or.jp/news/html/2025…
(出典 @redscissors2)
redscissors
@redscissors2パナソニックHD 国内外1万人削減へ グループ構造改革の一環で [少考さん★] asahi.5ch.net/test/read.cgi/…
(出典 @DOWN28171468)
DOWN
@DOWN28171468パナソニックHD 国内外1万人削減へ グループ構造改革の一環で | NHK www3.nhk.or.jp/news/html/2025…
(出典 @nosmokerider)
稲本望@卒煙支援
@nosmokeriderパナソニックHD 国内外1万人削減へ グループ構造改革の一環で | NHK www3.nhk.or.jp/news/html/2025… 国内で5000人とのこと、大規模な人員対策
(出典 @KRSARS__)
くるす アリス🌷
@KRSARS__パナソニックHD 国内外1万人削減へ グループ構造改革の一環で | NHK www3.nhk.or.jp/news/html/2025… また削減か。26年3月期に1300億円の損失を見込む。
(出典 @kusijmerink)
Kushi
@kusijmerinkパナソニックHD 国内外1万人削減へ グループ構造改革の一環で | NHK www3.nhk.or.jp/news/html/2025… Grokさんと話したらパナソニックエナジーにとってはプラスに働く可能性が高いとのこと
(出典 @j2t_koto)
KOTO
@j2t_kotoパナソニックHD 国内外1万人削減へ グループ構造改革の一環で www3.nhk.or.jp/news/html/2025…
(出典 @69i8sB3hYu2Yyf4)
紅兎子🇯🇵
@69i8sB3hYu2Yyf4再編が何回目だか追いつけてないけど、事業部会社の営業はこの前既に営業組織から事業部門に移ったばかりではなかったかな? パナソニックHD 国内外1万人削減へ グループ構造改革の一環で | NHK www3.nhk.or.jp/news/html/2025…
(出典 @meeinu2)
Sally🌸English
@meeinu2→続 動画はこちら パナソニックHD 国内外1万人削減へ グループ構造改革の一環で #パナソニック www3.nhk.or.jp/news/html/2025…
(出典 @unnot)
海野俊明 Unno Toshiaki♑
@unnotパナソニックHD 国内外1万人削減へ グループ構造改革の一環で | NHK www3.nhk.or.jp/news/html/2025…






コメントする